천연물 소재 개발

라파젠은 자연 유래의 안전한 소재를 개발하고,
기술을 고도화하여 산업화를 이루어냅니다.

천연물 소재 파이프라인

라파젠의 연구로 탄생한 특허 천연물 소재들입니다.

홍고추 + 유산균

RPG-HSJP-001

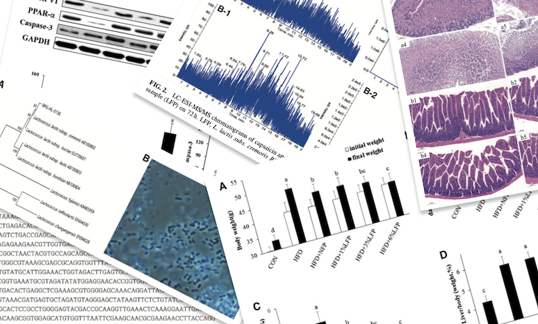
홍고추의 캡사이신은 지방 분해에 효과적이지만, 지나치게 자극적입니다. 라파젠 특허 유산균으로 캡사이신의 부작용은 줄이고, 지방 분해 효과는 남겼습니다.

홍고추 + 유산균

RPG-HSJP-001

홍고추의 캡사이신은 지방 분해에 효과적이지만, 지나치게 자극적입니다.
라파젠 특허 유산균으로 캡사이신의 부작용은 줄이고, 지방 분해 효과는 남겼습니다.

마우스 모델 항비만/당뇨 연구 완료

SCI급 논문 등재 및 특허 출원을 완료하였습니다.

기능성 소재 예비임상실험 완료

사람의 신체에 항비만/당뇨 효과도 입증 중입니다.

시제품 준비 중

홍고추와 유산균의 시너지를 활용한 다이어트 제품이 곧 출시됩니다!

오미자

RPG-OM-001

RPG-OM-001은 위장 세포 간의 접합을 강화할 수 있습니다.
IBD(염증성 장 질환), UC(궤양성 대장염)의 치료 소재로 개발 중입니다.

R&D 현황:

제브라 피쉬 검정을 사용한 효과 및 독성 연구

마우스 모델을 사용한 독성 연구

BA 시험(마우스에 대한 경구 투여)

Caco-2 세포를 사용한 단백질 발현 연구

내부 표준 획득

오미자

RPG-OM-002

RPG-OM-002는 피부장벽을 보호, 치유, 강화 소재로 개발 중입니다.
단순한 보습제를 넘어, 피부장벽의 강도를 높여 체내 수분 증발을 줄입니다.

R&D 현황:

제브라 피쉬 검정을 이용한 효능 및 독성 연구

RAW264.7 세포를 이용한 세포 독성 연구

HaCaT 세포를 이용한 피부장벽 기능 개선 연구

내부 표준 획득

미강

RPG-MI-001

RPG-MI-001은 부작용이 적은 기면증 치료제 혹은 각성제로 개발 중 입니다.
현존 치료제의 메스꺼움, 식욕 부진, 피부 발진과 같은 부작용을 개선할 수 있습니다.

R&D 현황:

제브라피쉬 검정을 사용한 효능 및 독성 연구

세포 독성 연구

내부 표준 획득

미강

RPG-MI-002

RPG-MI-002는 손상된 피부 조직 재생이 필요한 치료제로 개발 중 입니다.
아토피 치료를 주요 목표로 하고 있습니다.

R&D 현황:

개발 단계

내부 표준 획득

꽈리

RPG-PA-001

RPG-PA-001은 퇴행성 뇌 질환 치료제로 개발될 수 있습니다.
현존 치료제는 증상을 완화할 뿐이며 심각한 부작용을 일으킬 수 있습니다.

R&D 현황:

세포 수준에서 신경 염증 억제 확인

특허 출원 완료

SCI 연구 논문 등재

강황

RPG-CU-001

RPG-CU-001은 가공성이 좋은 수용성 커큐민입니다.
본래 지용성이여서 가공성이 낮은 커큐민의 단점을 극복했습니다.

R&D 현황:

특허 출원 완료

커큐민 음료 시제품 출시